欢迎来到竞技宝测速网来哈哈电竞 官网!
电磁流量计
卡箍式电磁流量计
发布时间:2021-05-21 09:31:35
 
 HD-LDE-K卫生型卡箍电磁流量计产品特点: 
1、卫生型电磁流量计我司可以采用304全不锈钢材质
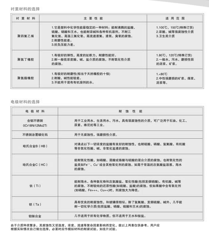
2、衬里根据客户的不同要求,可以选用聚氯丁橡胶、聚四氟乙烯、聚全氟乙烯F46等
3、电极形式可采用:含钼不锈钢、哈氏B、哈氏C、钛、钽、铂、电极多种选择,供客户参考。
4、供电方式:220V、24V DC
5、我司转换器选用国内最大转换器制造商兰申转换器。精度高,信号好。
6、通讯方式(标准许:4-20Am、选配:rs485、rs232)
7、仪表精度:0.3%,0.5%
8、连接方式:卡箍连接。更加方便安装和拆卸。
上一篇:防爆型电磁流量计 下一篇:58必威
联系方式

手  机:13337963090

固定电话:0517-86500336 86500226

邮  箱:jshdyb@163.com

公司地址:江苏省金湖县工业园区

ICP备案号:苏ICP备10202569号-9

版权所有:Copyright @ 竞技宝测速网来哈哈电竞 2021-2025

客户服务热线

0517-86500336 86500226

在线客服
Baidu
map